Fig. 6
From: PHGDH supports liver ceramide synthesis and sustains lipid homeostasis

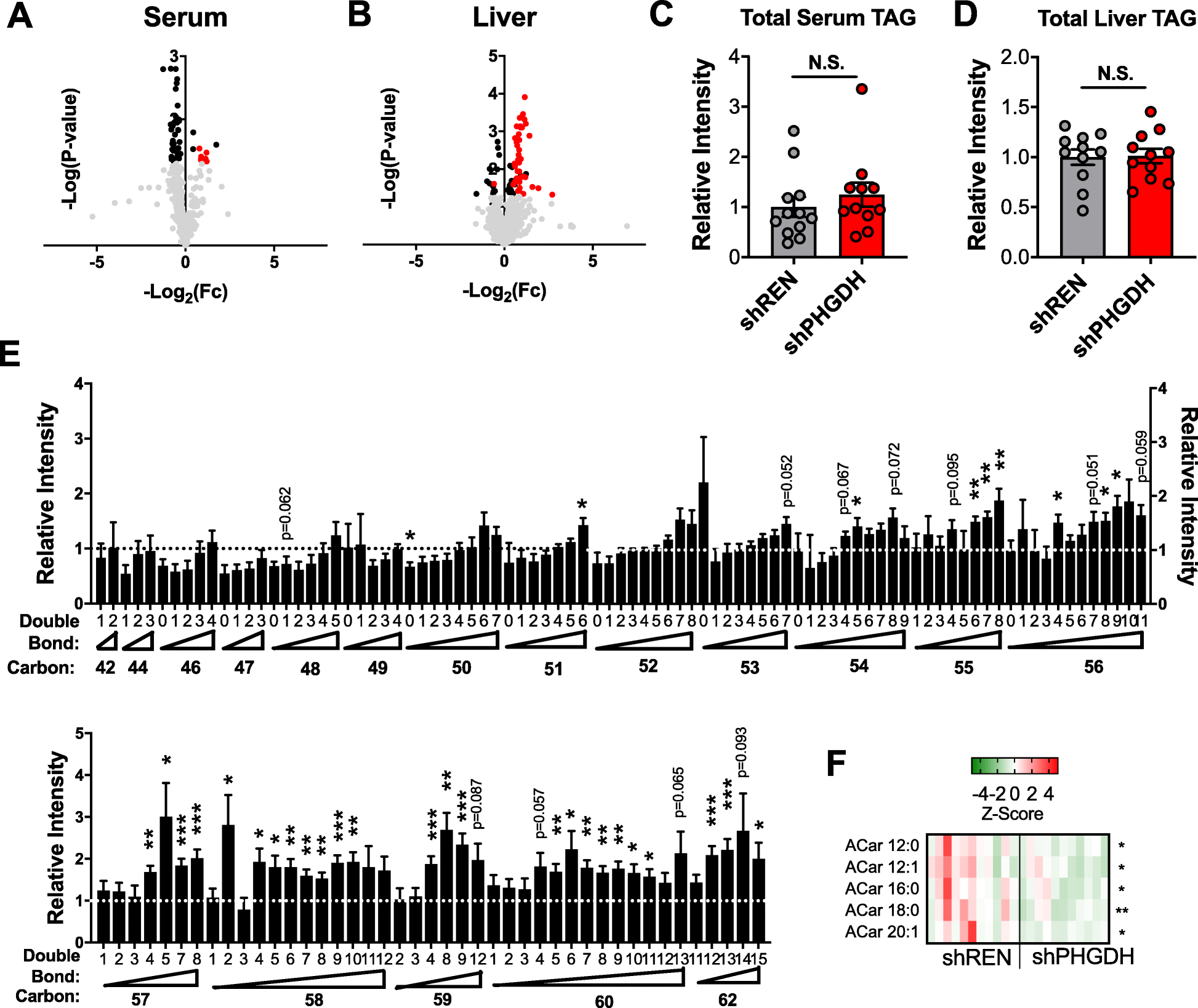
PHGDH knockdown alters liver lipid profiles. a Volcano plot of lipidomics analysis of shPHGDH (N = 11) serum compared to shREN (N = 12). Significant metabolites are in bold. Triacylglycerol species are indicated in red. b Volcano plot of lipidomics analysis of shPHGDH (N = 11) liver compared to shREN (N = 11). Significant metabolites are in bold. Triacylglycerol species are indicated in red. c, d Total triacylglycerol (TAG) levels in the serum (c) and liver (d) of shREN and shPHGDH mice. Levels are normalized to shREN. e Individual TAG species in the liver of shPHGDH mice compared to shREN. Levels are normalized to shREN. f Fatty acyl carnitine (Car) levels in the liver of shREN and shPHGDH mice from the analysis in (b). Only significant (p < 0.05) metabolites are shown